【悪質セミナー?】矢場田勲|安心・安定のカウンセラー起業は危険?運営の有限会社ライフビジョンは詐欺?危ない噂を調査!

❌まず結果を申し上げますが、今回紹介する案件安心・安定のカウンセラー起業は全くオススメすることは出来ません。
その理由をこの記事ではご説明させていただきますね!
この記事で分かる事
◆安心・安定のカウンセラー起業が悪質な詐欺副業ではないか
◆口コミや評判・実際に受けた相談
◆運営会社は信用が出来るのか
私は「この副業が本当に稼げるのか調べて欲しい…」「自分が悪質な詐欺副業に騙されていないか不安…」「ちゃんと稼げる副業がしたい」等のご相談を受け付けております。
ご依頼頂く調査は全て無料で私が自ら「実際に登録・検証」をして稼げるのかどうかを調べていますよ^^
また、この記事を読んでも「不安・心配が消えない」という方も直接、私に質問・相談をしてくださいね?
トラブルの対処方法はもちろん、実際に稼ぐことが出来る副業情報やお金を増やすアレコレについてを、無料で配信・共有しております⭕
どうかお一人で悩まずに「まず気軽に相談」をして頂き、ご自身の為に役立てて頂ければ私も嬉しい限りです❤
既に登録・購入してしまった方に向けて、登録後・購入後の対応法をまとめたページを作りましたので、お困りの方は是非ご一読ください!↓↓↓↓↓
悪質な商材を買ってしまってお困りの方へ【対応法を無料】でご案内!↓↓下記のLINE相談窓口では「お金がかかる事は一切ありません」気軽にいつでもご相談ください↓↓

目次
安心・安定のカウンセラー起業は怪しいセミナー?儲からない副業?

今回調査したのは毎月安定して100万円の売上【安心・安定のカウンセラー起業】という名称と概要の最新情報です。
冒頭でもお話したのですが、今回の調査結果は安心・安定のカウンセラー起業は全くオススメ出来ない、つまり稼げない可能性が非常に高いという事になりました。

どういう理屈で収入が得るのか不明ですが、調べていく限り難しそうな案件です。
どうしてそうなったのか?何故なのか?まず要点を下記にまとめておきました。
- 仕掛け人の評判が悪い
- 高額のセミナーが存在する可能性大
- 特商法の記載がおかしい
- セミナー内容が不明
並べるとよくわかりますが、この内容だと「安心・安全にお金を稼げる優秀な案件」とは言えなさそう~というのが、なんとなくでも伝わると思います。
これからもう少し掘り下げて、どうして上記の4項目が並ぶ事になってしまったのかをご説明しますね!
しかし、現時点で既に参加・登録・申請をしてしまった方、この副業に対して1ミリでも不安要素が残っている方は下記から個別での対処方法、また場合によっては返金を含めて、個々人に合わせてかなり細かくご相談を受け付けておりますので、どうかお一人で悩まずに気軽にご相談してください。
口コミ評価・実際に頂いた問い合わせ内容
毎月安定して100万円の売上という特徴から、安心・安定のカウンセラー起業は非常に人気を集めたというか、たくさんの人が気になっていたんでしょうか…結構たくさんの相談を頂きましたが、中でも多かった質問・相談はこのようなものです。
↓安心・安定のカウンセラー起業のよくある相談↓
・カウンセラーで稼げるのならいい副業と思いましたが、かなりのお金がかかり断念しました。→→→飲食・男性(32)23/10/13
・売上100万円とかはっきり言って難しいです。高額のセミナーの案内ばかりでがっかりです。→→→主婦・女性(44)23/10/12
・高額のセミナーの案内が心配でしたが、南瀬さんに相談して安心しました。対処方法から今後の進め方まで、無料で聞けて感謝しています。→→→看護師・女性(28)23/10/14

やはりセミナーに参加すると高額のセミナーに案内されてしまうみたいですね。
どうやら皆さん相当に苦心されていたようですね…私どうしても言いたいのですが…
割りと多く「失敗した自分が恥ずかしい」「こんな情けない理由で人に相談出来ない」等の自責の念をお持ちの方が大勢いるようですが、まずはそのお考えは一旦、脇に置いておきましょう。
これは私自身の失敗から得た教訓ですが、そういう考えは稼ぐ事、つまり結果を出す事に何も役立ちません。
どうか抱え込まず・溜め込まず・一人で悩まずに即相談してください。
そもそもどんなセミナーなのか?怪しいのはなぜ?

ではまず、安心・安定のカウンセラー起業の紹介ページの概要をまとめてみましょう。
安心・安定のカウンセラー起業とは?
スキマ時間で稼げる
毎月安定して100万円を売り上げる
特典のプレゼントもあり
と、この様に初心者・未経験者を含めて【誰でも・簡単に・ノーリスクで確実に稼げる】という印象を受けます。
※上記は販売元【安心・安定のカウンセラー起業】紹介ページに記載された特徴であり、私のサイトでこの案件を推奨・オススメしている訳ではありません。
もちろん、本当にこの通りなら素晴らしい投資であり優良と言わざるを得ませんが、外側だけをみて安心するわけにはいきません。
リスクは?長期・将来性は?本当に素人・初心者でも安心して取り組んで稼ぐ事が出来るのか気になりますよね?

カウンセリングと言っていますが、いったい何をカウンセリングするのかは一切不明です。
紹介ページに記載されている内容・表現からは「なんだか凄そう」という雰囲気的な表現、精神論的な表現も多く論理的、確証的なビジネスモデルの説明等が一切ありませんでした。
つまり現状を一言でまとめると、この紹介ページからはこの副業がどんなものなのか何一つ分からないという事です。
なので次は【ネット上の取引、売買等のビジネスにおいて超が付くほど重要な法的項目】を調べてみましょう!
特商法の記載は?運営元の有限会社ライフビジョンは悪質?

ネット通販・ビジネス等の取引に於いて非常に重要なこの特定商取引法の表示についてですが、この特商法が無い場合は例えば下記の危険性が出てきます。
ネット上の売買において、責任の所在やトラブル時の対処等を証明または保護する大切な情報ですが、特商法が無いと例えば購入時の金銭受け渡し等に関連するトラブルが発生した場合、その全ての責任問題が購入者である我々に降り掛かって来る可能性があるなんてことにもなりかねません。
簡単に説明しましたが、どれほどに重要なものかはご理解頂けたと思います。

特商法の記載が曖昧というのは、特商法を守っていないということと同一です。
早速安心・安定のカウンセラー起業の特商法表記やプライバシーポリシーについて調べてみたのですが、気になる箇所がありました。
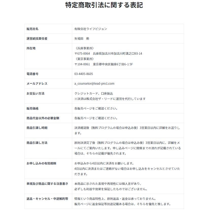
運営会社は有限会社ライフビジョンで代表は矢場田勲という人物で、電話番号や住所などしっかりと記載されているように見えます。

しかし、上記画像からわかるようにメールアドレスがリードという別の会社のドメインになっているのは、違和感を覚えます。
ライフビジョンのホームページを確認しましたが、ページに記載しているメールアドレスと特商法に記載しているメールアドレスは別になっていますね。
他にも商品代金の詳細が全く記載されておらず、別ページとなっているので、特商法の記載を守っているとは言えませんね。
正直、もうこの段階で【安心・安定のカウンセラー起業をオススメすることは出来ない】んですが、ここまで来たら最後まで調査をします!!
こうなれば私が自ら実際に登録して実態を調査するしかありません!
仕掛け人の田中祐一とは何者?講師の矢場田勲とは?

この案件の仕掛け人は田中祐一という人物で、株式会社ザ・リードの代表です。
そして、講師の矢場田勲は有限会社ライフビジョンの代表となっていますね。
仕掛け人と講師の構成になっていますが、まず講師の矢場田勲はカウンセラーとしての実績が見つかりませんし、仕掛け人の元受講生ということがわかります。
今回のキーマンは講師より、仕掛け人のほうであり、調べる限りかなり悪評が多い副業を取り扱っていますね。
集団訴訟などといった物騒なワードも出てきているので、限りなく危険な人物であると言えるでしょう。
セミナーの正体は悪質?調査してわかった真実を暴露!

さて、やはり外側からアレコレ言うのではなく、実際に登録して調査をするのが一番でしょう…と言う訳で安心・安定のカウンセラー起業の紹介ページにある登録ボタンをタップしてみました!

登録調査・検証に際して、私のスマホはしっかりとセキュリティ対策をしてますが、それでもどんな危険があるか分かりません…なので皆様は絶対に真似しないでください。

上記のようにセミナーは1100円と格安の料金で受けられますが、当然ながらこれは序の口です。
終わったあとに肝心の話などは次のセミナーでということになり、そちらの価格は数十万から数百万という可能性も十分にあります。
勧誘などもしつこくしてくると思われますので、断るの至難の業なので、安いからと言って参加しないようにしてください。
カウンセラーということですが、何をカウンセリングするのかも不明ですし、それで本当に稼げるかどうかもわからないです。
また講師の矢場田勲も実績も不明ですし、悪名高い人物である田中祐一が後ろにいるというのは限りなく、危ないです。
怪しげな香りがしてきましたね。

安い金額でノウハウが学べると思ってセミナーに参加したら、高額のセミナーに案内されたはよく聞く話です。
これで目的が見えてきますね。次項で正体を暴いていこうと思います。
目的は高額セミナー?参加したらどうなるの?

紹介ページなどから判断すると、安心・安定のカウンセラー起業の正体は高額セミナーなどへの誘導だと言えます。
比較的安価なセミナーで誰でも出来ると思わせ、肝心のノウハウのようなものは次のセミナーで教えるということが予想されます。
当然ながら次に紹介されるセミナーが本命で、価格も高いのですが、それで効果が得られるかという保証はありません。
参加したりしてしまうと、人間心理として引くに引けない状態になってしまい、普段なら断ることでも受け入れる可能性が高くなります。
ちなみに、こちらが過去に調査した似たような業者の記事になります。
どういう案件だったのか確認の為にも、是非お読みください。
↓ ↓ ↓ ↓
【危険なFX?】及川圭哉の無料デイトレ講座は怪しい?詐欺や悪質という噂や評判は事実?
そしてもし既に登録・参加した、もしくは【お金を払ってしまった】という方は今すぐ下記から、即私に繋がるのでご相談ください!
【結論】安心・安定のカウンセラー起業は副業詐欺なのか?誇大広告の可能性大!

もうココまで記事を読んでくださった方には、冒頭にある安心・安定のカウンセラー起業は怪しいセミナー?儲からない副業?でご説明した項目の意味が理解出来たかと思います。
カウンセラーで安定的に稼ぐと謳っていますが、厚生労働省の調査によると、一般的な心理カウンセラーの平均年収は「423万円」となっています。
どんなカウンセラーになるかは不明ですが、安定して売上100万というと浮世離れしているので、カウンセラーの仕事ではない可能性すらもあります。
また受講生の多くの声が紹介ページには記載してありますが、これもサクラの可能性がかなり高いと言えます。
ですので今回の案件の安心・安定のカウンセラー起業は、以上の理由からオススメ出来ません。
この記事を読んでも、不安が拭い去れない…何ならもう登録・参加・入金をしてしまって怖い、不安だという方は慌てず落ち着いて、私に相談をしてくださいね?
一人で悩まないで、守るべき「皆様の大切なお金」に関連する大事な問題ですから、お気軽に私を頼ってくださいね^^
【初心者必見】これからどうやって稼げば良いのか?

副業・ネットビジネスで、会社員顔負けの【お金を稼ぎたい】と考えてらっしゃる方は非常に多いです。
しかし、その多くの人が「虚偽情報に惑わされる」「悪質案件にお金を出してしまった」等の、本来関わる必要がない事件に巻き込まれたりしています。
もちろん、初心者・未経験でも奇跡的に【収益性の高い有用な情報】に、偶然的に到達する例もあるかもしれません。
ですが、一時的・奇跡的にお金が増えたとしても、長期的に継続的に【収益を得続ける】には、知っておくべき基本知識があります。
- リスク無く、長期的な収入を得続ける為の基礎
- 二度と、または金輪際、危険で悪質な案件に関わらない方法
- お金持ち、成功者が「呼吸するようにやってる当たり前のこと」
等、私のLINEではそういった「基礎部分についての学習」も無料でやっておりますので、遠慮なく、そして何でもお気軽に相談してくださいね??
皆様のご相談・ご質問をお待ちしております✨✨


